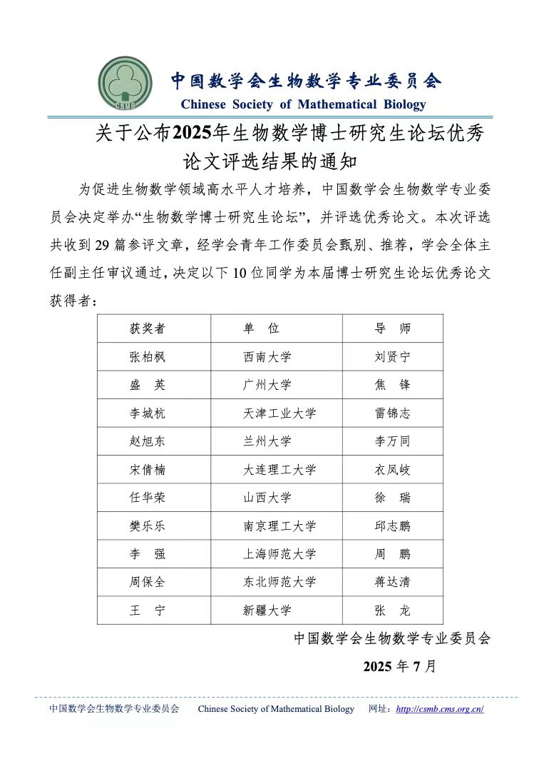
2025年7月3日至6日,中国数学会生物数学专业委员会主办的第十一届全国非线性生物动力系统学术会议在北京召开。为促进生物数学领域高水平人才培养,中国数学会生物数学专业委员会举办“生物数学博士研究生论坛”,并评选优秀论文。我院雷锦志教授课题组的博士研究生李城杭发表的学术论文《Mathematical modeling of tumor immune interactions: the role of anti-FGFR and anti-PD-1 in the combination therapy》被评为优秀学术论文。


据悉,该论文发表于国际生物数学学会(Society for Mathematical Biology,SMB)旗舰期刊《Bulletin of Mathematical Biology》。作为生物数学领域的国际权威期刊,《Bulletin of Mathematical Biology》被中国数学会列为《数学领域高质量科技期刊分级目录》“跨学科应用数学类”T2级别期刊,也是我院《导向性期刊目录(2024年修订)》中的学科一流期刊。同时,这项研究还获得了SMB的高度认可,并被作为亮点论文(Highlight Article)推荐。

该论文系统建立了肿瘤细胞-免疫细胞-细胞因子之间相互作用的动力学模型,并量化研究了免疫治疗和靶向治疗的联合疗法对肿瘤演变的影响。同时,利用基于代理的模型可视化肿瘤动态演变,并分析了肿瘤的联合治疗疗效、治疗策略和疾病进展等关键问题。所建立的数学模型具有很好的创新性,对肿瘤-免疫相互作用的系统化研究有很好的推动作用,对肿瘤的个性治疗有重要意义。
近年来,我院深入贯彻落实新时代研究生教育改革要求,以创新人才培养模式为核心,持续推进科研与教学深度融合。该论文由我院师生共同完成,充分体现了我院坚持教书育人、鼓励跨学科探索、秉承教学相长的特色,也是学院创新人才培养模式改革的显著体现。
相关链接:
中国数学会生物数学专业委员会《关于公布2025年生物数学博士研究生论坛优秀论文评选结果的通知》:http://csmb.cms.org.cn/info/1033/1278.htm
国际生物数学学会(Society for Mathematical Biology)官方网站的亮点论文推荐:https://www.smb.org/news/13398856